Page 8 - 在職人備考指南2
P. 8
中公教育 專為在職人而碩 >>>
2.全日制 or 非全日制
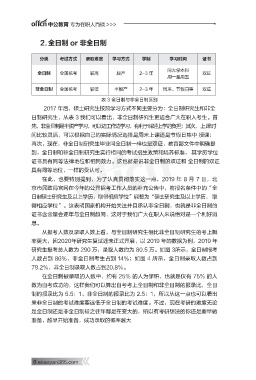
分類 考試方式 錄取難度 學習方式 學制 學習時間 證書
同大學本科
全日制 全國統考 較高 脫產 2-3 年 雙證
周一至周五
非全日制 全國統考 較低 半脫產 2-3 年 周末、節假日等 雙證
表 3 全日制與非全日制區別
2017 年后,碩士研究生按照學習方式不同主要分為:全日制研究生和非全
日制研究生,從表 3 我們可以看出,非全日制研究生更適合廣大在職人考生。首
先,非全日制是半脫產學習,可以邊工作邊學習,有利于減輕上學的負擔;其次,上課時
間比較靈活,可以根據自己的實際情況選擇是周末上課還是節假日集中 授課;
再次,現在,非全日制研究生畢業同全日制一樣也是雙證,教育部文件中明確提
到,全日制和非全日制研究生實行相同的考試招生政策和培養標準, 其學歷學位
證書具有同等法律地位和相同效力。這也就是說非全日制的雙證和 全日制的雙證
具有同等地位,一樣的受認可。
在此,也要特別提到,為了認真貫徹落實這一點,2019 年 8 月 7 日,北
京市民政局官網在今年的公開招考工作人員的補充公告中,將報名條件中的“全
日制碩士研究生及以上學歷,取得相應學位”調整為“碩士研究生及以上學歷, 取
得相應學位”。這表明國家機構開始關注并且承認非全日制,也就是非全日制的
證書含金量會逐年與全日制趨同,這對于我們廣大在職人來說絕對是一個利好消
息。
從報考人數及錄取人數上看,與全日制研究生相比非全日制研究生的考上概
率更大,因2020年研究生復試還未正式開展,以 2019 年的數據為例,2019 年
研究生報考總人數為 290 萬,錄取人數約為 80.5 萬。如圖 3所示,全日制報考
人數占到 86%,非全日制考生占到 14%;如圖 4 所示,全日制錄取人數占到
79.2%,非全日制錄取人數占到20.8%。
在全日制被錄取的人數中,約有 25% 的人為保研,也就是僅有 75% 的人
數為自考成功的,這樣我們可以算出自考考上全日制和非全日制的報錄比,全日
制的報錄比為 5.5:1、非全日制的報錄比為 2.5:1,所以從這一點也可以看出
來非全日制的考試難度要遠低于全日制的考試難度。不過,現在考研的難度無論
是全日制還是非全日制較之往年都是在變大的,所以有考研想法的你還是要早做
準備,越早開始準備,成功錄取的概率越大
6 ekaoyan365.com

