Page 11 - 在職人備考指南2
P. 11
<<< 專為在職人而碩 中公教育
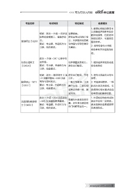
專業名稱 考試科目 特征描述 選報建議
1. 數學比較弱的學生可
以選擇經濟類聯考綜合
初試:政治 + 外語 + 經濟類 學費較高。
的院校報考,但是這種
聯考綜合或數三、金融學綜 跨專業考試的熱門專 院校比較少,可選擇范
金融碩士【0251 】合。 業,大多數院校的教 圍比較窄。
復試:專業課,外語聽力與 學內容與學碩金融學
口語,綜合面試。 無差別。 2. 報考綜合性大學的
成功率高于財經類的院
校。
政治 + 外語 +347 心理學專
應用心理碩士 業綜合。 培養側重實務能力。 1. 建議選擇師范類或是
【0454】 復試:專業課,外語聽力與 跨專業門檻低。 綜合類院校
口語,綜合面試。
初試:政治 + 翻譯碩士 X 語 跨專業門檻低,不考 1. 適合非英語專業考生
+X 語翻譯基礎 +448 漢語 二外。 報考。
翻譯碩士 -MTI 寫作與百科知識。 一般分為筆譯、口譯 2. 可選擇院校多,一梯
【0551】 復試:專業課,外語聽力與 兩個方向,二者在初 隊的為語言類院校,在
口語,綜合面試。
試考試內容一樣,復 選擇的時候可重點結合
試不同。 報考院校的地理位置。
政治 + 外語 +354 漢語基礎 1. 外語較好的在考試和
側重對外教育實務方
漢語國際教育碩 +445 漢語國際教育基礎。 面,近年來也是比較 就業中會有一定優勢。
士【0453】 復試:專業課,外語聽力與 建議選擇綜合類或是師
口語,綜合面試。 熱門的跨專業之一。 范類的院校。
ekaoyan365.com 9

